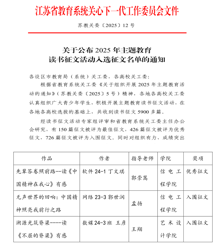
近日,江苏省教育系统关工委公布2025年主题教育读书征文活动获奖名单,我校推荐的3篇征文,1篇获优秀征文、2篇获入围征文。
2025年江苏省教育系统关工委围绕《中国精神在我心》《不屈的脊梁》等主题读物,组织开展了“中国精神”和“抗战精神”主题教育读书及征文活动。自活动启动以来,我校积极动员、认真部署,联合各二级学院,引导师生深入学习读本内容,结合自身读书体会与思考,积极撰写征文作品。未来,我校将继续坚持以文化人、以文育人,通过各类主题教育活动,引导学生坚定理想信念,传承红色基因,不断提升思想素养和综合能力。

新闻来源:关工委 刘亚峰
新闻初审:关工委 任留钦
编辑:朱可涵
审核:赵 培
地址:江苏省徐州市泉山区学苑路26号
|邮编:221116
|招生电话:0516-83888688/83889021
|版权所有:华亿在线体育中国有限公司
| |